麻豆传媒
江苏省苏州市吴江区太湖新城芦荡路2666号麻豆传媒
0512-82881332
出诊安排
预约挂号
报告查询
主页
麻豆传媒概况
麻豆传媒介绍
历史沿革
组织机构
医院荣誉
党建工作
党建新闻
组织建设
意识形态
党风廉政
党务公开
院务公开
院务公开
政策法规
收费标准
临床医疗
专家介绍
重点专科
科室介绍
医疗技术
护理园地
护理园地
天使风采
人事科教
科研团队
导师风采
科教动态
科研诚信
学术活动
健康教育
优秀人才
人才政策
医院文化
医院院徽
医院院训
文化活动
员工随笔
《院报》
《回眸》
抗击肺炎
战“疫”行动
战地日记
战“疫”故事
公告公示
采购信息
招聘信息
停诊信息
GCP
下载专区
视频
形象宣传
《健康吴江》
科普视频
主页
麻豆传媒概况
麻豆传媒介绍
历史沿革
组织机构
医院荣誉
党建工作
党建新闻
组织建设
意识形态
党风廉政
党务公开
院务公开
院务公开
政策法规
收费标准
临床医疗
专家介绍
重点专科
科室介绍
医疗技术
护理园地
护理园地
天使风采
人事科教
科研团队
导师风采
科教动态
科研诚信
学术活动
健康教育
优秀人才
人才政策
医院文化
医院院徽
医院院训
文化活动
员工随笔
《院报》
《回眸》
公告公示
采购信息
招聘信息
停诊信息
GCP
下载专区
视频
形象宣传
《健康吴江》
科普视频
Copyright © 麻豆传媒 .
All Rights Reserved.
出诊安排
预约挂号
报告查询
门急诊服务
预约流程
门急诊须知
院内导航
分享该文章
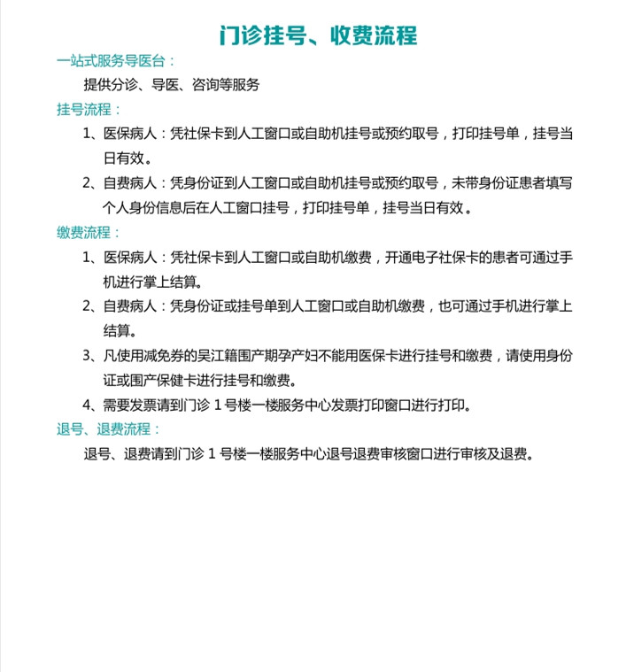
门诊挂号、收费流程
2019-07-04
2866
获取本页二维码
分享
分享至微博
分享至QQ
分享至QQ空间
分享至豆瓣
手机扫描二维码
将本文章分享给好友